Screen Shot 2018-01-29 at 10.40.27 AM.png

Increase User Base

An iterative process that help increase Prepsmith usage.

Increasing Prepsmith User Base

My role

UX Design, User Research

As the UX Designer for Prepsmith, I continued to collaborate with our project manager to research new opportunities that can help attract more users to Prepsmith.

Overview

When New Pathway Education was acquired by EIC in December 2014, it opens up a huge opportunity for Prepsmith to expand into EIC’s huge customer base, where it has campuses across 1st, 2nd, and 3rd tier Chinese cities.

Goal

Increase Prepsmith adaption across EIC campuses. The system should encourages EIC staff to use Prepsmith by providing valuable features that can optimize their daily operation.

Process

Phase 1: THINK

Research

Our project manager began with interviewing several campuses spreading across China. She targeted the sales consultants, whose role is to communicate closely with customers and students.

We then categorized the feedback into groups, here are the most common findings:

  • Sales consultants are familiar with how to organize customers with Salesforce

  • Learning how to use a new systems would create a lot of strain on their workload

  • It’s very cumbersome to remind students to setup their own Prepsmith accounts

Define Solutions

Based on the findings, I came up with a few possible solutions such as:

  • As a sales consultant, I can create Prepsmith accounts within my Salesforce customer profile without interacting with other systems.

  • As a potential customer, my Prepsmith account is automatically created, so I can login using my mobile number and take a diagnostic exam on Prepsmith.

  • As a sales consultant, I can see a customer’s diagnostic exam results, so I can advise what courses the customer should take.

In order to gain feedback from the stakeholders, we invited them to a card sorting session, where they can prioritize which of the possible solutions should be build first.


Phase 2: CREATE

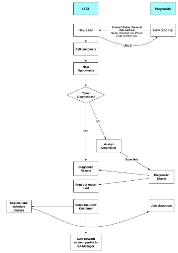
User Flow

With the feature set settled, I started drawing user flow diagrams to discuss with our Prepsmith and Salesforce teams, so that they can begin researching on the integration between the two systems.

The flow diagram is found to be extremely helpful for engineers to figure out the necessary data required to exchange between Prepsmith and Salesforce.

Wireframes

I created a few wireframes to depict the interactions within salesforce, so that stakeholders can easily understand the solutions.


Phase 3: CHECK

Evaluation

Statistics of Prepsmith usage in June 2015, a month after launching integration. (red indicates more users. Due to confidentiality, actual statistics are blurred out)

The integration was launched in April 2015. Within two months of usage, we see steady increase usage on Prepsmith across new Chinese cities and sales are more engaged into using Prepsmith as part of their new customer on boarding process. Although most of the interaction work done here belongs in Salesforce, by integrating Prepsmith with other systems, it helps improve sales operation and customer engagement with Prepsmith.